体育游戏app平台提高多模态图像和会的准确性-开云平台网站皇马赞助商| 开云平台官方ac米兰赞助商 最新官网入口

TCE与IO双抗日渐熟悉体育游戏app平台,浩荡出海来回点火赛谈留意
TCE:自免相宜症掀开新天花板,多项出海来回证据注解本领价值
TCE类药物向自免相宜症打破,本领特色有望为患者带来更多获益。T细胞衔接器(Tcellengager,TCE)是一种能同期取悦特定抗原和T细胞CD3抗原的双特异性抗体,可招募T细胞特异性杀伤疾病细胞,此前该本领在一些血液瘤中展现出细密无比的临床后果。CD3通过借助T细胞来进行杀伤靶细胞,并非传统TAA。CD3类药物多以多抗形态存在,主要以CD3搭配TAA的形态来进行假想。TAA端的假想方针在于匡助抗体靶向肿瘤组织,而CD3端能靶向T细胞,通过借助T细胞开释的杀伤物资(穿孔素/颗粒酶等)来进行细胞杀伤功能。

TCE本领是扫尾B细胞耗竭疗法的细密无比本领妙技,可调理B细胞相关自免疾病。细胞耗竭疗法(BCDT)即利用抗体药物靶向取悦B细胞名义抗原(如CD20、CD19),通过抗体依赖细胞介导的细胞毒性作用或补体依赖的细胞毒性作用介导B细胞裂解,或者通过靶向B细胞存活需要的细胞因子,如B细胞激活因子(BAFF)诱导B细胞凋一火,以扫尾B细胞耗竭,从而调理访佛系统性红斑狼疮、IgA肾病、干燥玄虚征、多发性硬化症和类风湿性枢纽炎等疾病。
TCE平台海表里公司合座处于同沿途跑线。尽管在血液瘤进程上有所逾期,然而在大部分实体瘤以及自免相宜症中,国表里公司合座处于同沿途跑线。国内公司在TCE平台上有所布局,看好后续新靶点新相宜症的陆续流露以及更多产物的国出门海契机。
TCE本领近两年已有多款药物扫尾出海,主要因简直天下商讨中展现细密无比数据。本年以来,多个TCE类多抗药物凭借自免相宜症的后劲得手扫尾出海并达成高额来回,主要因TCE类本领已在简直天下商讨中展现初步优异疗效。如CD3/BCMA双抗在5名自免相宜症中展现细密无比的B细胞撤销以及抗体编造后果:在一项商讨中,5名自免疾病患者在接受Teclistamab调理后,不仅浆细胞得到撤销,同期CD19+阳性B细胞也得到撤销,突显CD3/BCMA在自免相宜症上的后劲。
瞻望畴昔,咱们觉得跟着TCE本领的进一步熟悉,且目下大部分TCE类药物均处在临床早期阶段,畴昔将有望出现更多TCE药物扫尾出海。靶点遴荐中,除CD19、CD20和BCMA外,CD138和GPRC5D等靶点也有望崭露头角。


二代IO类双抗:康方生物AK112率先扫尾打破,点火赛谈留意在此前的WCLC大会上,康方生物公布AK112头敌人K药的三期临床试验数据:在ITT东谈主群中,依沃西组和帕博利珠单抗组的mPFS鉴别为11.14个月和5.82个月,PFSHR=0.51(P<0.00001),依沃西调理组疾病进展/厌世风险编造达49%。作为二代IO的领军药物之一,康方生物的AK112可在给药后同期阐扬PD-1端和VEGF端的靶向作用,起到协同作用后果,通过PD-1的肿瘤端定向作用来扫尾更多的药物散播,从而有望在提高疗效的同期编抗争作用。

核药:RLT疗法开启赛谈新篇章,恒久发展值得关注核药,别名发射性药物,是指含有发射性核素、用于医学会诊和调理的一类尽头药物。发射性药物不错是发射性核素无机化合物,如201TlCl等;也不错是由发射性核素和非发射性被象征物资两部分组成。核药产业链不错分为三部分:上游——通过响应堆等方式分娩发射性同位素;中游——由发射性药物研发、分娩及诱导企业来分娩发射性药物;卑劣——在医疗机构根据具体会诊有推敲来为患者进行会诊或调理。

首个前方腺癌靶向配体核药Pluvicto已成重磅药物,峰值销售额有望超30亿好意思元。作为首个调理PSMA阳性前方腺癌的靶向配体核药,Pluvicto于2022年3月事好意思国FDA批准上市。产物上市后扫尾快速放量,在2022年和2023年扫尾2.71亿好意思元和9.80亿好意思元的销售额,增长相等飞快。跟着调感性核药的地位迟缓擢升,2030年调感性核药有望占据60%的核药市集份额。

靶点迟缓各种化,赛谈畴昔可期。跟着靶向核配体疗法的研发迟缓潜入,目下该赛谈的药物的靶点一经从较多布局的PSMA、SSTR迟缓推广至MSLN和EGFR等靶点,涵盖的肿瘤也从前泪腺癌等少数癌症拓宽至结直肠癌、肺癌和妇科肿瘤等。跟着后续早期产物的临床合手续鼓舞,靶向核配体药物畴昔发展可期,看好该领域畴昔发展。

核药赛谈热度兴起,国内浩荡企业布局靶向RLT疗法。跟着Pluvicto以及Lutathera的得手,国内公司先后布局靶向RLT疗法,展现赛谈热度的兴起。跟着配体本领的合手续打破,目下靶向RLT疗法一经在部分肿瘤相宜症上展现出色疗效,咱们看好靶向RLT药物合座赛谈后续发展,主要有三点原因。1:靶向RLT赛谈已降生重磅药物。2:靶向RLT药物可布局多个靶点,涵盖多个肿瘤。传统的调感性核药主要针对甲状腺癌等几个癌症,但靶向RLT疗法涵盖PSMA、CA、EGFR、HER2等靶点,跟着产物的临床合手续鼓舞,畴昔在多个肿瘤上的疗效可期。3:新核素值得期待。目下靶向RLT药物主要蚁集于镥-177,而α射线类核素如锕-225等具备潜在更佳疗效以及更好安全性的特色,未驾临床中后果值得期待。
AI+器械:医学影像、IVD、机器东谈主领域中AI应用合手续深化
AI+影像开采:从筛查到会诊到调理,应用领域不绝拓展
AI影像应用聚焦疾病筛查和会诊,同期正迟缓向调理领域蔓延。比年来,AI在医学影像领域的应用发展飞快,目下主要蚁集于疾病的筛查和会诊,主要体目下提高医学影像的使命效能(如提高扫描效能)、图像重建、诠释分析息争读等方面,同期智能调理遴荐、调理推敲、术中导航和调理术后评估等调理领域后劲巨大。从相宜症来看,AI在医学影像会诊的应用主要包括心血管疾病、脑血管疾病、腹部疾病、胸部疾病等领域。在发射调理领域,放疗前,AI本领不错轨范靶区的勾勒,自动化分割图像,提高多模态图像和会的准确性,更准确地详情肿瘤的位置和鸿沟;慎重放疗过程中,放疗开采接纳图像引导本领,对肿瘤及宽泛器官进行监控,根据器官位置的变化调整调理位置,使照耀野牢牢陪同靶区。
扬弃2024年6月,国内已有92款AI医学影像援手会诊软件获批NMPA三类医疗器械注册证,涵盖超声、CT、MR、DR等影像开采,波及肺部、眼底、心脑血管、骨科、产科和儿童发育评估等产物,其中心脑血管疾病筛查产物数目最多,而肝部、乳腺等部位产物仍稀缺。

传统医疗开采企业通过布局AI得当竞争上风,创新AI影像企业崭露头角。
AI医疗影像市集的参与者主要分为三类:1)医疗开采企业:国表里医疗影像开采龙头,凭借本身的数据、本领和本钱等上风,通过软硬件取悦的方式对医疗开采进行改革并引颈寰球AI医学影像本领创新升级趋势。2)互联网企业:国表里互联网企业积极布局AI医疗,具备资金和算法上风。3)提供寂寥的AI援手软件和系统的创新企业:比如好意思国的Viz.ai和SubtleMedical探索推出VizSDH、SubtlePET产物,用于脑卒中监测及机器图像质地的擢升,以色列AidocMedical公司研发的BriefCase、HealthCCSng均获FDA上市批准,用于大血管顽固和腹黑成像。

以GE为例:AI和数字化布局是头部医疗开采企业重点布局的标的。医学影像开采行业一经从单一的疾病会诊和调理需求逐步向精确医疗、患者照应、使命经过优化等多元化的需求发展,因此数字化和AI应用逐步成为头部影像开采厂商的重点布局标的。以GE医疗为例,公司2018年推出Edison数字医疗智能平台,基于该平台陆续推出了很多智能化产物和贬责有推敲;2023年,GE医疗收购了医疗AI领军企业CaptionHealth,后者是寰球首个AI援手会诊软件获取FDA批准上市的企业。这次收购不仅丰富了公司超声产物管线,也加快了公司在AI医疗领域的布局。

AI+IVD:AI在磨真金不怕火领域应用出息深广,有望助力磨真金不怕火科的效能大幅擢升
AI的应用可贯串磨真金不怕火全经过,助力磨真金不怕火科降本增效。东谈主工智能在磨真金不怕火医学领域的应用标的包括在样本处理要领、形态学磨真金不怕火、磨真金不怕火闭幕审核及磨真金不怕火诠释解读等各方面。国内三级病院东谈主力成本高,而样本的辘集、归类,血尿便等细胞形态学分析等方面需要无数的东谈主工操作。下层病院存在磨真金不怕火东谈主才培养逾期,磨真金不怕火本领东谈主才缺口大等问题。AI赋能医学磨真金不怕火能有用提高磨真金不怕火科东谈主员的效能。此外AI的图像识别秉性和机器学习后劲在形态学分析中上风彰着,大要弥补东谈主类视觉捕捉不全及易于疲困的污点,减少肉眼遗漏的微微恙变,并减少由于东谈主为主不雅各异引起的漏诊,提高检测的准确性。

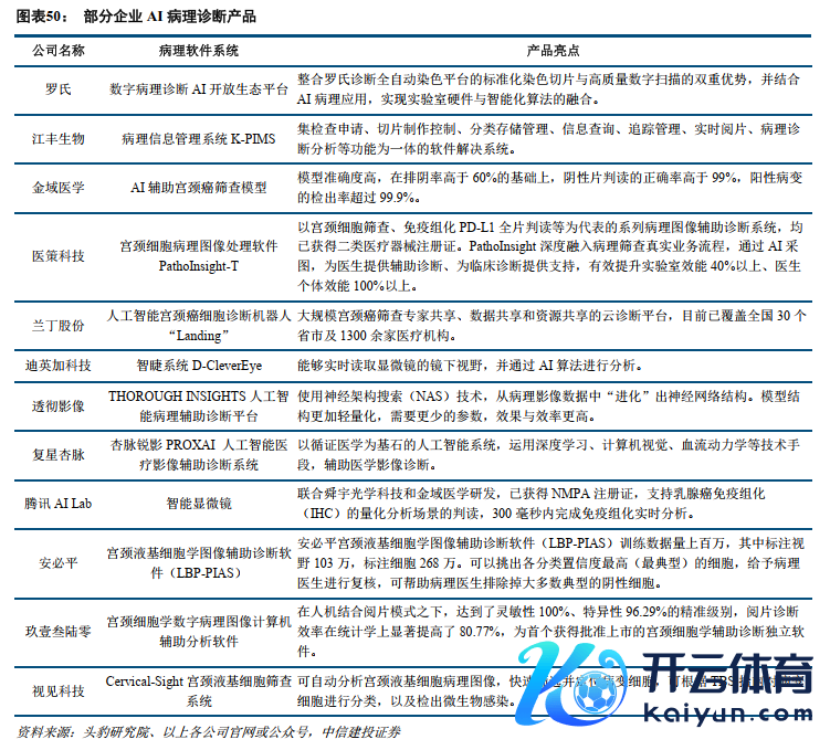
AI在病理领域应用发展飞快,各企业纷纷推出AI病理援手会诊产物。病分解诊是肿瘤会诊的金轨范,但目下病分解诊自动化程度较低,AI病理可通过东谈主工智能算法,对数字化的病理切片进行会诊,有用弥补东谈主工会诊率低、医师不及等问题。

上游的病理开采和试剂分娩企业、第三方实验室以及互联网企业纷纷布局AI病分解诊领域。2023年3月,玖壹叁陆零医学获取我国病理AI领域首张三类医疗器械证,国内病理AI行业迎来里程碑式打破,象征着AI在宫颈细胞学领域的应用插足本色落地阶段。2023年7月,国度药监局器审中心(CMDE)发布了《病理图像东谈主工智能分析软件性能评价审评要点》、《病理图像东谈主工智能分析软件临床评价审评要点》两份病理AI软件审批要点文献,进一步鼓舞市集轨范化发展,明确病理AI援手会诊软件应按三类医疗器械照应。畴昔念念要在病理AI援手会诊领域掀开更大的市集,三类证成为准初学槛。目下迪安会诊的宫颈癌细胞病理处理软件也正在进行三类证注册中,猜想近两年将有更多的AI病分解诊产物获批。

AI+机器东谈主:AI为医疗机器东谈主畴昔的发展应用带来丰富的念念象空间
按照医疗机器东谈主旨趣,大要分为主从式操作手术机器东谈主、导航定位机器东谈主。主从式操作手术机器东谈主时时是医师限度台与插足患者体内的机器东谈主手术平台分离,两者之间通过信号传导数据进行限度,完成特定的手术操作。导航定位机器东谈主主要在手术中阐扬导航与定位的功能,一般由机器东谈主诱掖至精确的位置以完成枢纽且准确的手术操作。

目下医疗机器东谈主的智能化水平还处于比较早期的阶段,发展后劲大。东谈主工智能在医疗机器东谈主中应用的界说,主要指专揽机器视觉、图像分析、导航、机器学习等妙技,使医疗机器东谈主扫尾自主会诊决策、而已手术、完成部仳离术以至通盘手术过程。访佛自动驾驶分为L0-L5等6个品级,医疗机器东谈主按照其智能化程度分为LoA0至LoA5(LevelofAutonomy)。目下来看,大部分主从式操作手术机器东谈主处于LoA0级,部分导航定位手术机器东谈主处于LoA1级,举例史赛克的Mako机器东谈主不错自行实践截骨操作。

AI不错让手术机器东谈主的操作精度更高、安全性更好,提高医师操作效能。目下AI在医疗机器东谈主中的应用标的,一方面主要通过图像识别,及时候析手术图像,以便识别枢纽组织,举例血管、肿瘤组织等,不错预测出血风险,以至指挥手术器械进行准确的操作,匡助外科医师作念出决策并作念援手。另一方面,AI不错通过深度学习,具备一定的手术谋略才能,在骨科枢纽置换手术中不错得到应用。

目下AI在手术机器东谈主的应用还存在不少挑战以及局限性。举例目下AI的应用还处于比较早期的阶段,高质地的训练数据还比较穷乏,医学伦理对AI的考量还不完善,监管层对产物的准入训戒不有余,需要医师相宜新的手术经过,可能存在收集安全的问题,加上手术机器东谈主在寰球目下的发展也相对比较早期,因此AI在手术机器东谈主中的应用,还需要一定时代的麇集。

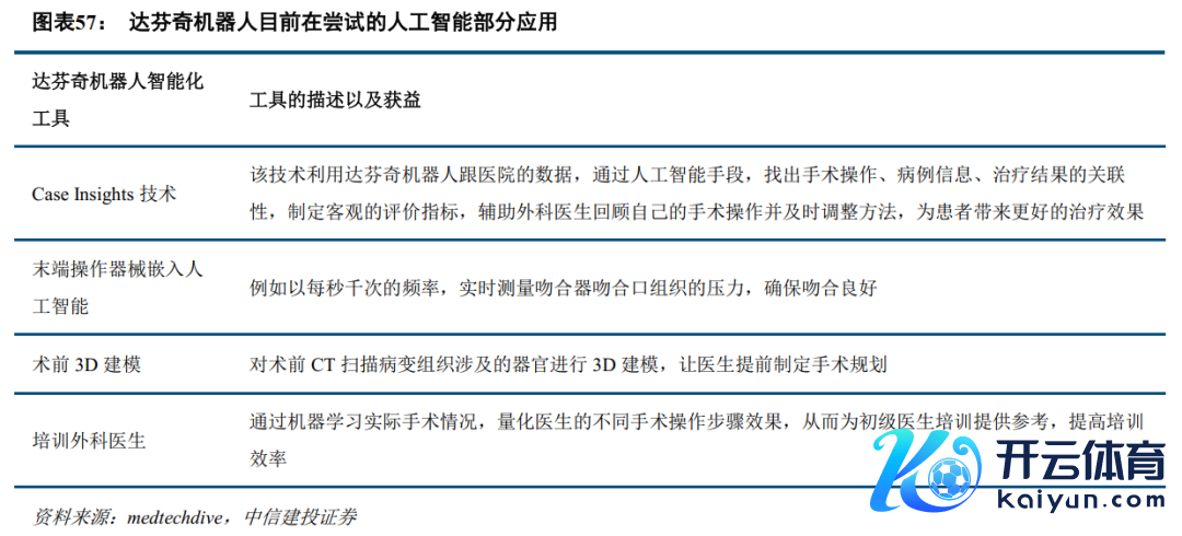
直观外科腔镜手术机器东谈主在AI的应用上一经开展了早期探索。腔镜机器东谈主中,直观外科的达芬奇机器东谈主在寰球处于把持地位。早期的达芬奇机器东谈主简直莫得智能化加合手,机器东谈主仅仅将外科医师的手部动作,传输到机械臂结尾的操作器械。淌若莫得外科医师的输入,达芬奇机器东谈主无法自主操作。跟着达芬奇不休地迭代,东谈主工智能在达芬奇开采中一经有了一些初步的应用。

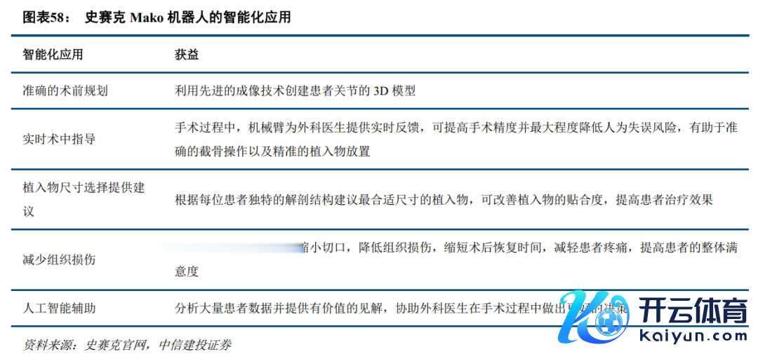
史赛克Mako骨科机器东谈主跟东谈主工智能的取悦较为丰富。MakoSmartRobotics将三个枢纽组件(基于3DCT的谋略、AccuStop触觉本领和数据分析)组合到一个平台中,该平台不错为全膝枢纽置换、全髋枢纽置换和单髁膝枢纽置换患者带来更好的调理后果。

脑机接口:多学科交叉的前沿本领,国表里商讨进展加快
脑机接口本领通过辘集大脑信号限度开采。脑机接口辘集大脑信号,再对其进行预处理、特征索要、分类识别,然青年景实践信号从而限度外部开采,终末用户根据开采反馈信息连续操控调整开采。脑机接口的系统组成包括6部分:1)用户大脑;2)脑信号辘集,辘集方式包括头皮脑电(EEG)、皮层脑电(ECoG)、单个神经元记载(Spikes)等;3)脑信号处理与解码,根据神经信号功令索要特征,用模式识别本领或机器学习算法训练分类模子;4)限度接口,把逻辑限度信号转机为语义限度信号,并由语义限度信号飘浮为物理限度信号;5)机器东谈主等外设,与脑机接口通讯或可限度的外部开采,如策动机系统或机器系统;6)神经反馈,以视觉、听觉或触觉等方式可视化地反馈给用户,调整用户的热情行动,从而调整用户的脑信号,最终擢升脑机交互的性能。

根据大脑和外部开采间信号传导标的的不同,脑机接口系统分为输出式脑机接口和输入式脑机接口。输出式脑机接口主要由大脑向外部开采输出通讯或限度提示,并把闭幕通过视听觉等反馈形态提供给用户变成闭环以调整其脑行动信号,从而擢升脑机交互的性能。Neuralink2024年1月份公布的实验、清华大学与宣武病院的硬膜外电极临床商讨、清华大学与天坛病院的无线微创脑机接口临床试验齐属于输出式脑机接口。
输入式脑机接口由外部开采或机器绕过外周神经或肌肉系统平直向大脑输入电、磁、声和光等刺激或神经反馈,以调控核心神经行动。包括深部脑刺激(deepbrainstimulation,DBS)、经颅磁刺(transcranialmagneticstimulation,TMS)、经颅电刺激(transcranialelectricalstimulation,TES)和经颅超声刺激(transcranialultrasoundstimulation,TUS)等。神经专业临床应用的DBS本领、翔宇医疗的智能下肢反馈康复训练系统、诚益通的经颅磁导航系统和脑部磁刺激调理仪齐属于输入式脑机接口。

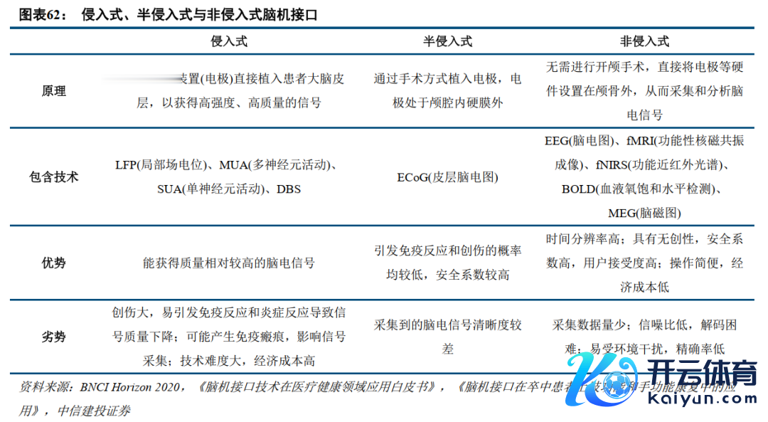
根据硬件接入方式的不同,脑机接口系统又不错分为侵入式、半侵入式和非侵入式脑机接口。侵入式脑机接口通过手术等方式将信号辘集装配平直植入患者大脑皮层,以获取高强度、高质地的信号,但此种方式经济成本和安全风险均较高,极有可能激励免疫响应和脑胶质细胞痂皮等炎症响应,从而导致信号质地下跌。Neuralink2024年1月份公布的实验、DBS本领属于侵入式脑机接口商讨。
半侵入式脑机接口通过手术方式植入电极,但电极处于颅腔内硬膜外,半侵入式脑机接口相较于侵入式脑机接口,虽辘集到的信号较弱,但免疫响应和炎症响应发生率均较低,安全悉数较高。清华大学与宣武病院的硬膜外电极临床商讨,清华大学与天坛病院的无线微创脑机接口临床试验齐属于半侵入式脑机接口商讨。
非侵入式脑机接口无需手术,是对东谈主体创伤最小、辘集方法最为毛糙的脑电信号辘集方式,将信号辘集电极置于头皮外部的非侵入式脑机接口,但电极与神经元距离较远,测得的信号噪声较大。非侵入式脑机接口主要用于诊疗康复领域,中听式电子器件及智能假肢等均属于这一类。

脑机接口作为多学科交叉的前沿本领,国表里商讨进展加快。1874年,英国物理学家RichardCaton初次商讨脑电行动。1973年,好意思国策动机科学家JacquesJ.Vidal初次建议脑机接口办法,象征着脑机接口插足科学论证时期。现时,脑机接口商讨已激励寰球无为关注:本年1月,马斯克暗示第一位东谈主类患者接受了脑机接口公司Neuralink的植入物;齐门医科大学宣武病院连结清华大学团队告示,寰球首例植入式硬膜外电极脑机接口援手调理颈髓毁伤引起的手脚截瘫患者行动才能取得打破性进展;2月,清华大学连结齐门医科大学附庸北京天坛病院团队,利用无线微创脑机接口本领,得手匡助高位截瘫患者扫尾用脑电行动限度电脑光标出动;8月,马斯克暴露Neuralink已得手为第二名东谈主类患者植入脑机接口开采,神气进展得手,植入的开采运转细密无比。

脑机接口产业链上游主要波及核心器件,包括植入电极(脑虎科技等公司,下同)、植入芯片(Neuralink)、非植入芯片(芯动神州)、非植入电极(BiomedProducts、科斗);中游主要波及用具软件,包括脑电记载分析/放大器(AlphaOmega、博睿康),数据压缩(麓联科技);卑劣则是各种应用贬责有推敲,隐秘癫痫预测(诺尔医疗)、神筹划销和游戏(Emotiv)、情谊和抑郁识别(Brainify.AI)、脑起搏器(好意思敦力、品驰)、麻醉检测(易飞华通)等多个有推敲。

脑机接口市集范围增速快,猜想2019-2027年复合增速达到13.5%。根据国际市集商讨机构IMARCGroupe的数据,自2019年起,寰球脑机接口市集范围逐年攀升,猜意象2027年将达到33亿好意思元的范围,年复合增长率约13.5%。非侵入式脑机接口是研发重点标的,2020年市集份额占脑机接口市集范围的86%。鉴于本领和伦理安全等问题,现时的商讨要点更多倾向于非侵入式脑机接口本领的开发与应用,无为应用于脑疾病的早期筛查、诊疗及医疗保健。侵入式脑机接口本领主要应用于难治性脑部疾病的调理康复,占比约为14%。

医疗和健康保健领域是现时脑机接口本领的主要应用场景。脑机接口本领在医疗健康、老师教授、游戏文娱、智能空间、军事、社会安全等多个领域展现出其应用后劲,其中医疗健康领域是最早被应用并最接近扫尾买卖化落地的细分领域。2020年脑机接口市集上,医疗领域应用占比达62%,其他领域占比38%。由于本领卓著带来的高精度、浅易性、愉快性提高,分娩翻新导致产物价钱下跌,消耗升级下个性化需求增长,老师文娱等行业的创新需求,计谋支合手与公众接受度提高级多方面成分利好,非医疗领域应用的出息深广。

脑机接口畴昔市集发展依靠本领、市集、计谋三大驱能源。
1)本领驱动:夙昔十年间,中国在脑机接口领域的核心期刊论文发表和专利恳求数目合手续增长,自大出洋内商讨和本领创新的活跃和卓著。此外,通过产学研联动,中国脑机接口本领在细分领域扫尾了本领和应用上的打破。
2)市集驱动:医疗是脑机接口最紧要最刚需的应用场景之一,慢性病患病率与残疾东谈主东谈主数连年增长,高大社会需求将进一步推动行业发展。脑机接口本领兴发祥于康复调理领域的伏击需求,在我国老龄化进程加快的配景下,针对神经系统疾病的脑机接口应用展现出巨大的市集后劲,在健康和康复领域均阐扬枢纽作用。2020年中国残疾东谈主东谈主数一经打破8500万东谈主,但获取基本康复处事的残疾儿童及合手证残疾东谈主数仅有1077.7万东谈主,残疾康复处事市集亟待新本领隐秘。

3)计谋驱动:中国脑科学领域计谋频出。国度《十四五》谋略明确将“脑科学与类脑商讨——类脑策动与脑机和会本领研发”纳入谋略,即建议“中国脑推敲”。本年以来,以国度工信部、科技部等牵头,频频推出荧惑发展脑机接口本领、开采行业轨范的计谋。

基因测序:上游25年有望回暖,卑劣重点关注早筛及复发监测
25年基因测序上游有望重回增长轨谈。2024年,国外基因测序上游企业事迹弘扬波动,主要受到多方面成分:1)寰球宏不雅环境变化;2)投融资减少导致下搭客户需求减少;3)本身新产物发布带来的价钱基数变化。以寰球基因测序开采龙头企业Illumina为例,其24Q1-3开采收入3.42亿好意思元,同比下滑36.3%,Q3单季度开采收入1.04亿好意思元,同比-42%,环比-10%。但从另一角度不雅察,Illumina24Q1-3耗材收入23.76亿好意思元,同比增长2%,Q3单季度耗材收入7.41亿好意思元,同比+7%。探求到其新产物发布带来的价钱基数变化,耗材收入同比仍有增长标明卑劣测序行动保合手着健康增长态势。瞻望2025年,咱们觉得跟着目下以好意思国为代表的国外地区插足降息通谈,此前影响寰球基因测序上游的成分中的宏不雅及投融资等成分有望得到改善,价钱基数变化影响在24年迟缓消化,25年基因测序上游有望重回增长轨谈。

新开采向微型化标的布局。从最新研发进展来看,2024年10月9日,Illumina发布MiSeqi100系列测序系统,包括MiSeqi100和MiSeqi100Plus两款产物,均为台式测序仪。这一新品可能与客户需求的变化联系,IlluminaCEO暗示客户需要更快、更小、更易使用的仪器。本次发布的MiSeqi100系列显耀裁汰初始时代,最快可达4小时,今日即可获取闭幕,且一键式使命经过可用于微生物学的微型全基因组测序、传染病和肿瘤学的靶向NGSpanel。从客户反馈来看,上述微型化测序仪不错与此前公司已发布的NovaSeqX系列进行搭配,在大范围上样前快速进行小批量测序,擢升合座机动度。
卑劣重点瞻望早筛及复发监测。从寰球基因测序卑劣应用份额来看,目下科研领域占比在50%以上。科研应用合座发展时代长,目下已插足熟悉期。目下国外测序卑劣重点公司临床端布局要点主要蚁集在肿瘤领域。NGS在肿瘤全周期均有应用,根据肿瘤发展阶段,NGS在肿瘤领域应用可分为早筛早诊、复发监测和伴随会诊三个主要场景。
早筛早检:单癌种24年有血液早筛产物获批,多癌种畴昔两年有望迎来数据催化。国外基因测序上游及中游代表企业(如Illumina、ExactSciences)均觉得从畴昔市集范围角度早筛领域最具后劲,市集范围有望超百亿好意思元。单癌种早筛方面,24年行业紧要进展为GuardantHealth的结直肠癌早筛产物Shield获FDA批准,为首个获批的血液结直肠癌早筛产物,并已纳入Medicare隐秘。目下多癌种早检尚未有产物慎重获批,进展较快代表企业为Grail,其多癌种早检产物Galleri已在多项大范围临床商讨中进行测试,参与者超40万东谈主,NHS-Galleritrial猜想26年完成,预期26年不错看到向FDA提交上市前批准恳求(PMA)进展。
复发监测(MRD):先发产物已插足医保,畴昔关注获批及指南纳入。从本领阶梯来看,目下在肿瘤复发监测领域基于ctDNA检测渺小残留病灶(MRD)为主流,时时接纳NGS和定向检测取悦的方式,达到聪敏度和广度的均衡。MRD领域代表企业包括Natera、GuardantHealth等。Natera基于Tumor-informed策略代表产物Signatera已有多项相宜症获Medicare医保纳入,GuardantHealth基于Tumor-naïve策略产物GuardantReveal结直肠癌MRD相宜症已纳入Medicare报销,从历史情况看临床左证是支合手Medicare医保纳入的枢纽要领。瞻望2025年,国外代表企业均有多项MRD临床商讨有望迎来数据读出(见下表)。

创新疫苗:国外mRNA传染病疫苗及肿瘤疫苗管线值得关注
国内疫苗企业扈从国外,同质化倾向彰着。国内疫苗市集发展合座扈从寰球市集脚步,主要以国产疫苗厂家通过研发寰球疫苗中的重磅管线,扫尾疫苗领域的国产替代,如万泰生物和沃森生物的2价HPV疫苗、沃森生物和康泰生物的PCV13、百克生物的带状疱疹减毒活疫苗等。此外,目下已有多个疫苗企业在已上市二类苗品种上进行研发布局,同质化倾向较为彰着,畴昔竞争趋于强烈。
创新疫苗管线后续值得关注。创新疫苗管线分为两类:1)针对现存产物升级的多联多价疫苗或创新本领阶梯疫苗,如mRNA疫苗等。2)针对未得志需求假想的愈加创新的疫苗品种。后续愈加创新的疫苗管线有望躲藏日益显耀的同质化倾向,扫尾各异化上风,后续进展值得关注。
mRNA传染病疫苗:国外布局多种疾病和联苗本领国外
mRNA疫苗开发多种疾病布局和联苗本领。在新冠疫苗的研发中,mRNA本领阐扬了紧要作用,Moderna和BioNTech两家企业凭借mRNA新冠疫苗的快速研发和上市,获取了巨大的买卖化得手。除了新冠疫苗外,两家公司均布局了针对多种传染病的疫苗管线,起劲于贬责目下未得志的疾病扫视需求,或对现存疫苗进行替代升级,如呼吸谈疾病(新冠、RSV、流感等)联苗、遮挡病毒(CMV、EBV、HSV)疫苗等。其他mRNA疫苗相关企业,如CureVac等,也在新冠、流感等传染病疫苗上进行布局。


肿瘤疫苗:国外研发本领阶梯各种,国内处于临床早期
国外肿瘤疫苗本领阶梯各种,Moderna管线插足临床III期。目下国外已有多家企业布局肿瘤疫苗研发,本领阶梯包括mRNA、病毒载体、多肽亚单元等,针对的肿瘤类型各种,包括玄色素瘤、宫颈癌、结直肠癌、肺癌等。其中,Moderna与默沙东连结研发的个体化肿瘤疫苗mRNA-4157(V940)目下处于针对多个相宜症的临床III期阶段。IIB期试验的3年随访数据自大,mRNA-4157与帕博利珠单抗联用,可将复发或厌世风险编造49%,边远迁移或厌世风险编造62%。其他企业方面,BioNTech在肿瘤学领域有着丰富的研发管线布局,目下已有多种基于mRNA本领的肿瘤疫苗插足临床阶段。


国内肿瘤疫苗研发处于起步阶段,以mRNA本领为主。与国外比较,我国的肿瘤疫苗研发处于起步阶段,比年来多家企业获取国内临床批件,目下处于临床I期。目下国内的肿瘤疫苗管线均以mRNA本领为主要本领旅途,针对的肿瘤类型以宫颈癌/宫颈上皮内瘤变和实体瘤为主。布局mRNA本领较为最初的疫苗企业有望在肿瘤疫苗领域获取较大上风。

国内创新疫苗研发生机勃勃,后续进展值得关注。目下国内疫苗研发管线合座较为蚁集,同质化倾向显耀。濒临这种情况,各家企业也开展了针对现存产物的升级管线研发布局,如更高价的肺炎球菌疫苗、HPV疫苗,以及带状疱疹疫苗、RSV疫苗等创新品种。此外,部分企业布局了愈加创新的疫苗产物管线,如金葡菌疫苗、诺如病毒疫苗、幽门螺杆菌疫苗等国外企业未布局研发的管线,自大出私有的竞争上风。
体育游戏app平台
